こんにちは、中都です。
現代のビジネス現場は、会議資料、AIの出力、議事録、チャットログなど「言語データ」で溢れています。
しかし、情報が多すぎると把握しようとするための脳の必要エネルギー(=理解コスト)が高くなり、合意形成が遅れたり、再作業が発生したりします。
そんな課題を解決するのが 「Claude×Mermaid」を活用した情報の構造化・図解化ワークフロー です。
この内容をマスターして、言語データを図解化して一眼で構造がわかるようになりましょう!
なぜ今「構造化」なのか?
なぜ今「構造化」なのでしょうか?まずは以下の文章を読んでみてください。
現代のビジネス現場では、議事録やAI出力、文字起こし、チャットログといった情報が膨大に存在しています。ところが、それらをただ並べるだけでは情報の全体像を把握しきれず、結局迷子になってしまいます。その結果、「確認してください!」といった一言の理解コストが高まり、説明のための説明が増えていきます。こうした状況は認識のズレや合意の遅れを生み、さらにドキュメントの肥大化や再作業といった無駄を招きかねません。だからこそ、場当たり的な対応ではなく、会社全体で標準のフローを整えることが重要です。すなわち、「言語データをMermaidで可視化し、それを共有する」という流れを誰もが自然に回せる状態をつくることが、いま私たちに求められているのです。
↑これが、↓こうなります。全体感を把握するにはかなり読みやすくなったはずです。
(AIの発展でこの変換を1分でできるようになったことが、”今”構造化をすべきだと主張している理由です)

ツール選定の結論:Claudeを軸に、Mermaidで可視化
Claudeを使う理由

今回利用する生成AIはClaudeになります。私は普段Chat GPT、Gemini、Claudeを使い分けているのですが、以下の点でClaudeが優秀なように思っています。
- ・長文の文脈を保持しつつ、適切に要約するのが得意
- ・情報を階層的に整理する力が高く、構造化の指示と非常に相性が良い
- ・返答をMermaidコードとして出力させやすく、図解の形で素早く再現できる
要するに、ざっくりしたものも上手くまとめてくれて、生成結果をClaude内ですぐに反映できる点(*アーティファクト=AIが生成したコンテンツをより構造化・視覚化された状態で活用できる機能)が優れています。
とはいえ、ChatGPTやGeminiでも同じ方法で試し、一定程度のアウトプットは確認できたので、他のAIだとダメなわけではありません。
Mermaidで作る6つの基本図
実際に私がClaudeで作成したMermaid図をご紹介いたします。
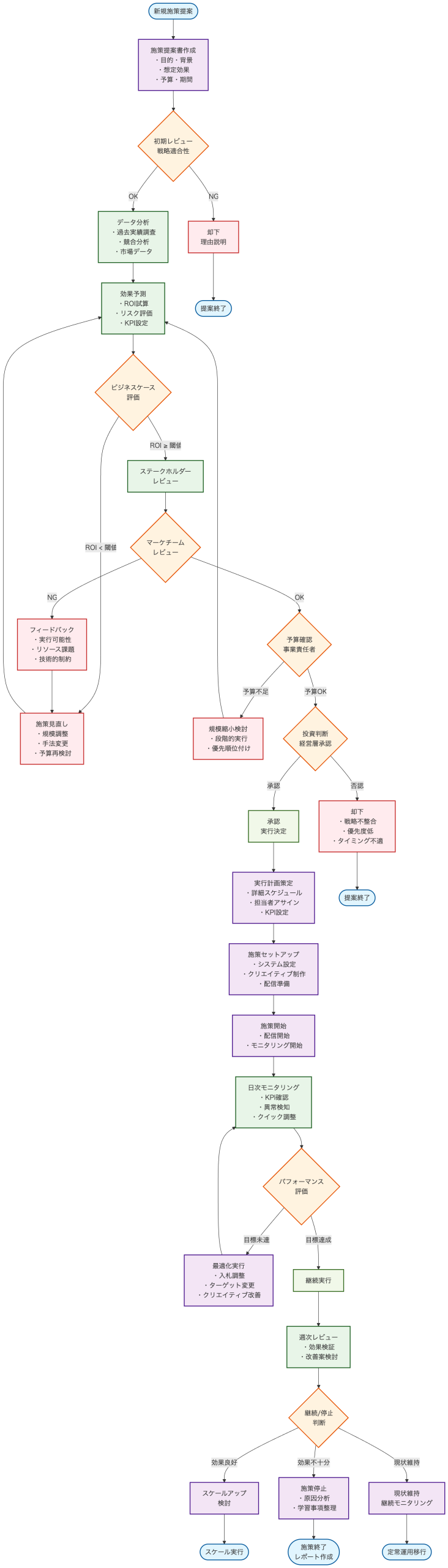
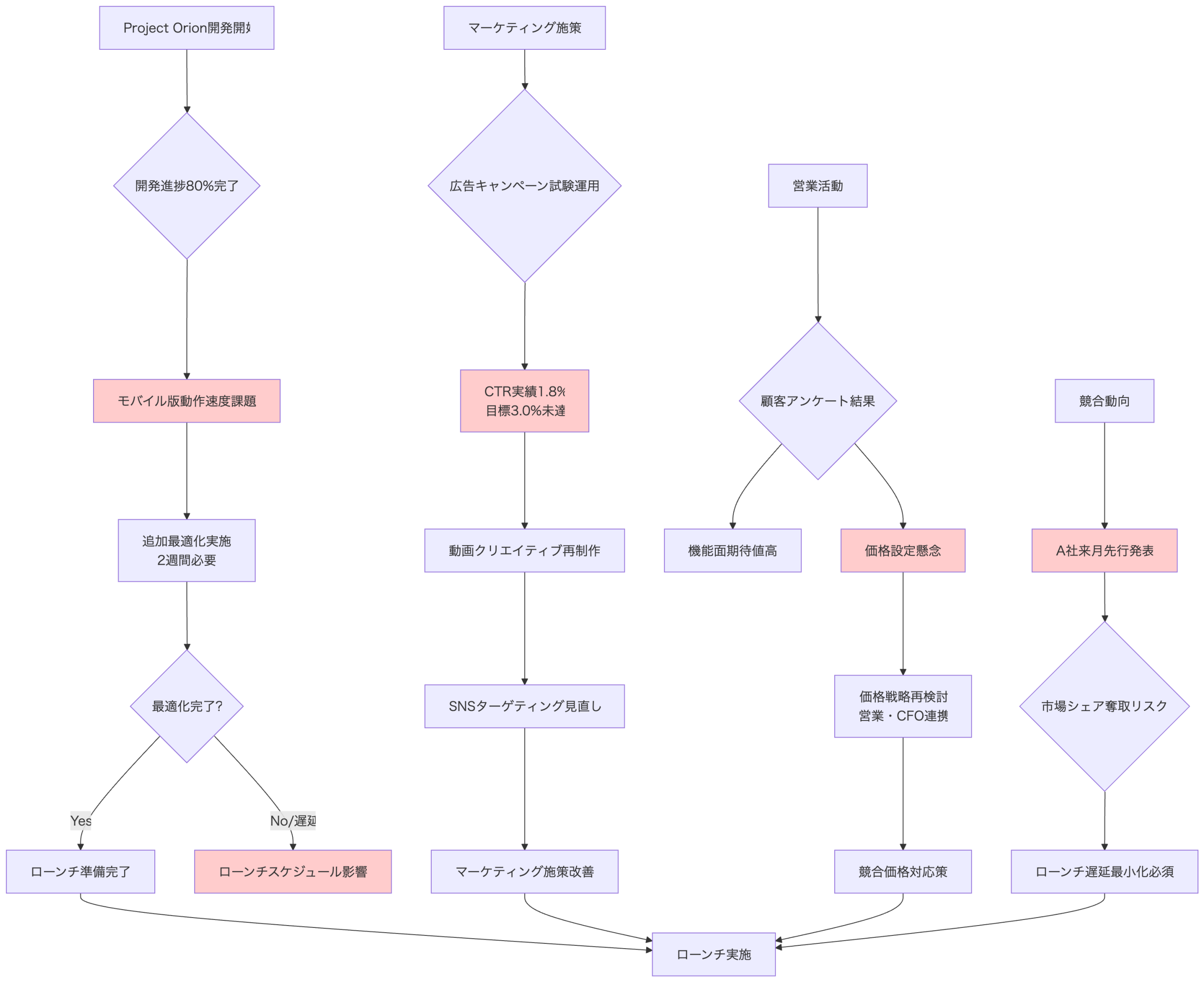
フローチャート(意思決定プロセス)

マインドマップ(論点整理)

シーケンス図(部門/システム間の連携手順)

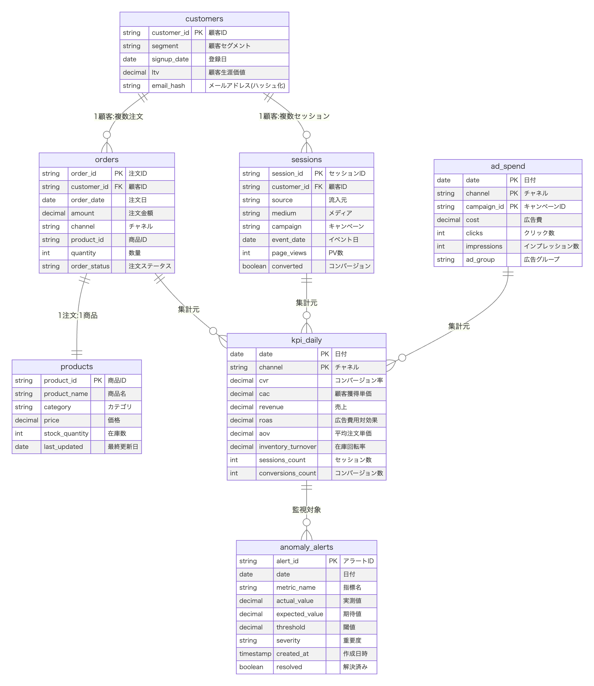
ER図(データ構造の合意形成)

ガントチャート(実行計画)

アーキテクチャ図(全体設計)

だいぶ整理されて見やすくなったのではないでしょうか。
まずはここから:4ステップ標準ワークフロー
この4ステップで、誰でもすぐに構造化された図を作成できます。
Step 1|音声やメモを用意する
会議の要点、決定事項、課題、論点などを用意します。

Step 2|Claudeにプロンプトと言語データを入力
「Mermaidで描写して」というプロンプト(というかもはや指示?)と、言語データを入力します。
(繰り返しになりますが、Claudeである必要はありません。ただ、各種AIによってプロンプトを丁寧めに作った方が安定して動く場合もあります。)

Step 3|Mermaid ExporterでPNG化
Claudeの場合Mermaid図が、他のAIの場合Mermaidのコードが出力されるので、コピーをし、「Mermaid Exporter(無料)」に入力します。


Step 4|PNGとコードをペアで保存
後から修正・再出力できるよう、画像と元コードを必ず同じドキュメントに保管すると良いでしょう。私も、議事録や事業計画書、プロダクト設計図や要件定義書などに保存するようにしています。

部門別ユースケース5選(すぐ効く使い方の勘所)
他にも以下の場面で情報整理に使えることは確認しております。
- 新規事業:仮説→検証計画をフロー・タイムラインで一枚化
- 営業:プレイブックの分岐条件をフローで見える化→“勝ち筋”共有
- マーケ/開発:MA・CRM等の連携をER/シーケンス/アーキテクチャで高速合意
- 人事:採用・オンボーディングをジャーニー図(=フロー/マインドの応用)で標準化
- プロダクト:WBSと依存関係をガントで管理
簡単に構造化できるのが楽しすぎて、気づいたらあれもこれもとりあえず試しちゃってました(笑)
まとめ:図解文化は“今日から回せる”
情報があふれる時代において、文章をただ並べて共有するだけでは、理解コストが高まり、合意形成や意思決定が滞りがちです。
ClaudeとMermaidを組み合わせれば、音声メモや議事録の断片もわずか数分で見やすい図に変換でき、チーム全体の認識をそろえることができます。
ぜひこの記事をきっかけに、皆さんの業務でも今日から試してみてください。小さな図解の積み重ねが、チームの生産性やコミュニケーションの質を大きく変えていくはずです。
LINE友だち登録で最新情報をお届けします
このような、最新のマーケティング、AIニュースを週1回お届けしております。 下記の公式LINEに友だち登録して頂くと、お得な特典やプロンプトのテンプレートなども受け取れます。 是非ご活用ください。- ・最新のAI,デジタル,データ関連のPDF資料700ページ以上
- ・実務に役立つプロンプト,テンプレート,更新情報を限定公開